欢迎进入山东云则,您身边的物联网专家,主营物联网卡、物联网模组、物联网终端,专注于物联网模组、物联网终端研究研发助您快速接入物联网。
中国移动2G退网/升级最新进展(截至2025年底)

截至2025年12月31日17时,中国移动已在内蒙古、湖南、贵州、广东、宁夏、河北、黑龙江、陕西、重庆、河南、湖北、福建、浙江、天津、香港、吉林等16个省(自治区、直辖市)及特别行政区全域发布公告,明确推进2G网络退网或升级工作;山西、山东、广西、四川等省则采取分区域渐进式策略,逐步完成2G网络升级或退网(具体实施进展可参考往期专题报道)。与此同时,中国电信与中国联通已基本完成全国范围内2G及3G网络的关停工作。
为便于您对照查阅,我们整理了近期中国移动各分公司发布的详细公告(附后)。后续若需网络升级相关技术支持或服务保障,我们将全力配合,确保您的设备在升级过渡期间平稳运行。


二、四川绵阳

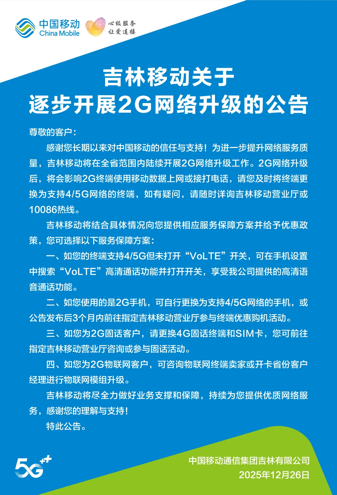
三、吉林

四、综合整理

往期公告请点击下方链接查看
【紧急更新】中国移动2G退网再扩围!天津、山西1地及山东5市官宣退网
中国移动2G退网进展:山东9市、广西1地、浙江全省已发布升级通知
2G升级倒计时!河北等17地已开始,其他地区别观望,提前行动防设备“失联”
再见2G,迎接LTE Cat.1新时代:中国移动加速退网进程
如有遗漏,欢迎大家在评论区补充!
温馨提示
近期,不少哈啰电动车用户因运营商2G/3G网络退网,遭遇了一系列功能异常——包括"永久会员"权益无法使用、电量查询失灵及远程控制失效等问题。更让用户困扰的是,部分运营商在退网前通知滞后,导致大家往往措手不及。
据了解,目前三大运营商(中国移动、中国电信、中国联通)正逐步停止2G/3G网络的维护与运营。为避免类似问题影响使用体验,建议用户不必被动等待官方通知,可直接通过以下方式主动了解本地退网安排:拨打10086(移动)、10000(电信)、10010(联通)咨询具体时间,提前升级设备,避免通信受阻。

